首頁
豬聯社簡介
公告訊息
行情資訊
產業資訊
業務介紹
綠能專區
影音專區
檔案下載
聯絡我們
切換選單
首頁
豬聯社簡介
公告訊息
行情資訊
產業資訊
業務介紹
綠能專區
影音專區
檔案下載
聯絡我們
ANNOUCEMENT MESSAGE
公告訊息
NEWS
最新訊息
29 Oct 2025
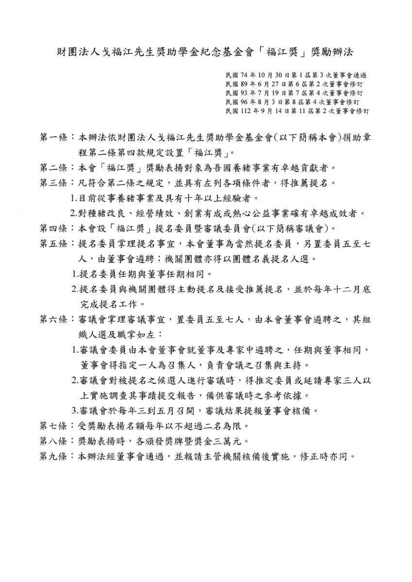
財團法人戈福江先生獎助學金紀念基金會辦理「福江獎」,獎勵養豬事業有卓越貢獻者
請點選
►
注意事項、申請書、推薦表、個人資料同意書PDF.