首頁
豬聯社簡介
公告訊息
行情資訊
產業資訊
業務介紹
綠能專區
影音專區
檔案下載
聯絡我們
切換選單
首頁
豬聯社簡介
公告訊息
行情資訊
產業資訊
業務介紹
綠能專區
影音專區
檔案下載
聯絡我們
ANNOUCEMENT MESSAGE
公告訊息
NEWS
最新訊息
04 Feb 2026
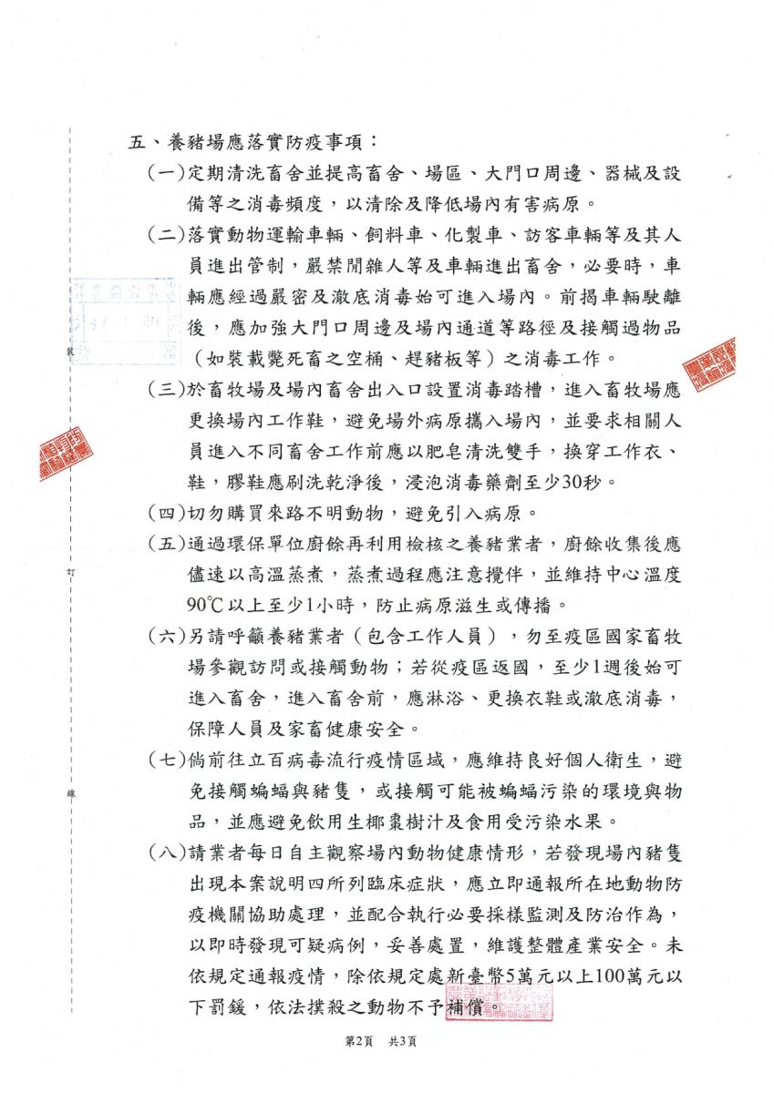
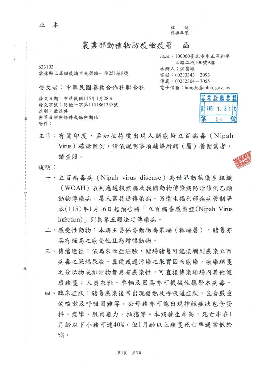
防檢署來函,有關印度及孟加拉持續出現人類感染立百病毒確診案例,請依說明加強辦理